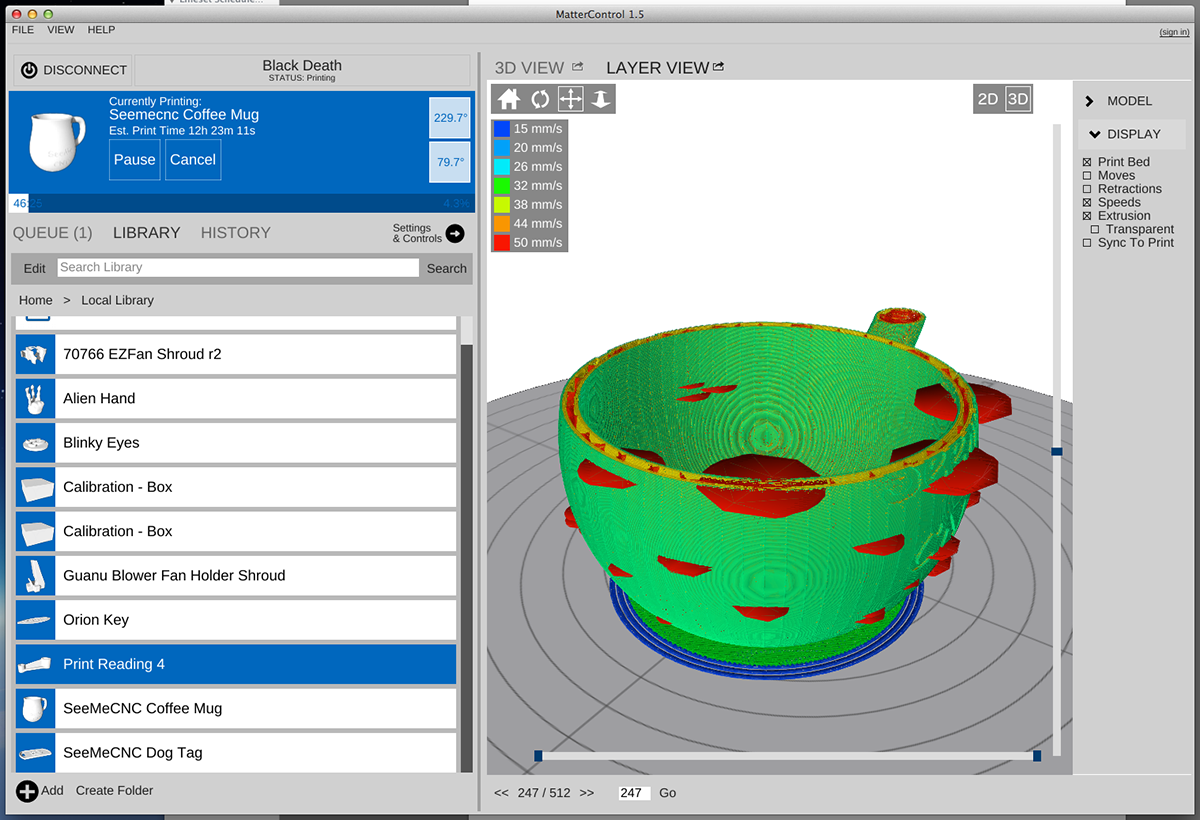
Check this out...
See the red circles in various layers? What the heck is going on there? I opened the STL files in Sketchup and the polygons all look fine...
IMWTK...
Rendering Artifacts?
- The Rigger
- Prints-a-lot
- Posts: 34
- Joined: Wed Feb 17, 2016 6:34 pm
- Location: Michigan, unless I'm on tour
Rendering Artifacts?
-Dave
Central Michigan, USA
(unless I'm at work)
Central Michigan, USA
(unless I'm at work)
- Captain Starfish
- Printmaster!
- Posts: 950
- Joined: Tue Dec 10, 2013 5:24 am
Re: Rendering Artifacts?
If I was in CNC mindset I'd say you had incremental mode on your arcs instead of absolute, or vice versa. But this ain't that.
I'd say install a copy of the free netfabb tool, run the STL through it and see if there are any issues, repair them and try again.
I'd say install a copy of the free netfabb tool, run the STL through it and see if there are any issues, repair them and try again.
Re: Rendering Artifacts?
Oh, there's your problem!
SketchUp.
Don't use SketchUp for 3D part design. It's WAY outside its wheelhouse. If you need a nice, free tool, try DesignSpark Mechanical.
g.
SketchUp.
Don't use SketchUp for 3D part design. It's WAY outside its wheelhouse. If you need a nice, free tool, try DesignSpark Mechanical.
g.
Delta Power!
Defeat the Cartesian Agenda!
http://www.f15sim.com - 80-0007, The only one of its kind.
http://geneb.simpits.org - Technical and Simulator Projects
Defeat the Cartesian Agenda!
http://www.f15sim.com - 80-0007, The only one of its kind.
http://geneb.simpits.org - Technical and Simulator Projects
- The Rigger
- Prints-a-lot
- Posts: 34
- Joined: Wed Feb 17, 2016 6:34 pm
- Location: Michigan, unless I'm on tour
Re: Rendering Artifacts?
Nope... No Mac version.geneb wrote:If you need a nice, free tool, try DesignSpark Mechanical.
-Dave
Central Michigan, USA
(unless I'm at work)
Central Michigan, USA
(unless I'm at work)
- The Rigger
- Prints-a-lot
- Posts: 34
- Joined: Wed Feb 17, 2016 6:34 pm
- Location: Michigan, unless I'm on tour
Re: Rendering Artifacts?
Nope... No Mac version.Captain Starfish wrote:I'd say install a copy of the free netfabb tool...
-Dave
Central Michigan, USA
(unless I'm at work)
Central Michigan, USA
(unless I'm at work)
Re: Rendering Artifacts?
123D Design works on a mac, I use it all the time. Seems to do the job.
- Captain Starfish
- Printmaster!
- Posts: 950
- Joined: Tue Dec 10, 2013 5:24 am
Re: Rendering Artifacts?
OR'LYThe Rigger wrote:Nope... No Mac version.Captain Starfish wrote:I'd say install a copy of the free netfabb tool...
Your google-fu is weak, grasshopper. I have NetFabb Basic sitting in my Applications folder. http://www.netfabb.com/downloadcenter.php?basic=1
Plus: if you're going to play in the world of manufacturing on a Mac, don't do what I did. Don't hold out and be a purist w*nker Apple fanboi for ages and ages like I did. Because no-one cares but you, and the only person you're crippling is yourself. Sad fact of life is that, despite how well supported OSX is in officy application space, it's quite limited in manufacturing. Better than it used to be, but still limited.
Get yourself a copy of Windows (licensed, if you must) and install it on a VirtualBox VM on your machine. Then you have a sandbox to sully yourself with windoze like the common people but you suddenly have access to a vastly improved choice in software for design and manufacturing.
- The Rigger
- Prints-a-lot
- Posts: 34
- Joined: Wed Feb 17, 2016 6:34 pm
- Location: Michigan, unless I'm on tour
Re: Rendering Artifacts?
AAMOF, I have a licenced Win7Pro install runnning natively in a Bootcamp volume on BookZilla, because A.) none of my theatrical winch/automation stuff runs in the Mac platform either, and B.) if you're gonna be bilingual, be bilingual. Why bjork around with virtual-ware?Captain Starfish wrote:Plus: if you're going to play in the world of manufacturing on a Mac, don't do what I did..... Get yourself a copy of Windows (licensed, if you must) and install it on a VirtualBox VM on your machine.
But yes, my Web-fu was very tired that day, and I've since found the Netfabb Free for Mac. And I'll keep trying to run stuff in the Mac arena over the WinTel arena because I like it better that way; the computer exists to serve MY needs, not me serving the machine's needs.
-Dave
Central Michigan, USA
(unless I'm at work)
Central Michigan, USA
(unless I'm at work)
- The Rigger
- Prints-a-lot
- Posts: 34
- Joined: Wed Feb 17, 2016 6:34 pm
- Location: Michigan, unless I'm on tour
Re: Rendering Artifacts?
I will check it out. Thanx!nebbian wrote:123D Design works on a mac, I use it all the time. Seems to do the job.
-Dave
Central Michigan, USA
(unless I'm at work)
Central Michigan, USA
(unless I'm at work)