Page 1 of 1
Fudged Up!
Posted: Tue Mar 10, 2015 9:57 pm
by Prozac
After about or year or so of printing , I decided to give it a nice overhaul on cleaning , came out nice looks new again , I remove the glass for some deep cleaning and when calibrating the bed levelness , I cant find the configuration.h after searching and running search its doesnt exist anymore.
So my problem is I need to adjust the printer_radius little bit , But now I have original repetier.ino and configuration.h files/script. So I am trying to save the time in re-doing all of it as I have no problems other the the center being off concave a little.
Is the a simple way for me to do this or do I bite the bullet and redo it all , and make sure to name the file, Dont Delete Idiot!
Thanks in advance.
Re: Fudged Up!
Posted: Wed Mar 11, 2015 8:58 am
by geneb
If you're using the .91 or greater firmware, that setting is available in the EEPROM table and you don't need to recompile to change it. If you don't have .91 or greater installed, then you probably should.
g.
Re: Fudged Up!
Posted: Wed Mar 11, 2015 9:33 am
by PartDaddy
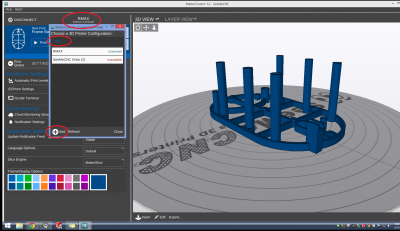
Adjust the EEPROM values from MatterControl (edit: What Gene said)
1. Get MatterControl through our download page
http://seemecnc.com/pages/downloads
2. After installing MatterControl, setup your printer

- define printer in
3. Choose the COM port & make sure the baud settings are 250,000

- COM setting
4. Make sure the printer is selected, plugged into your computer, and click CONNECT
5. Once connected, click 'advanced controls' (see below)

- advanced controls
6. Select configuration then EEProm settings

- config eeprom
7. scroll down to horizontal radius and enter a new value & click save to eeprom

- horz radius eeprom setting
8. home the printer and run the calibration scripts again to check results.
Usually it takes a couple of trys to get it right.
Re: Fudged Up!
Posted: Wed Mar 11, 2015 9:36 am
by KAS
Looks like somebody is making a clock..... but the question is will they print the planetary gears or opt for the easy way out?
Re: Fudged Up!
Posted: Wed Mar 11, 2015 11:20 am
by Mac The Knife
KAS wrote:Looks like somebody is making a clock..... but the question is will they print the planetary gears or opt for the easy way out?
I'm going the easy way first,, Clear pla for the mechanicals, red abs for the frame.
Re: Fudged Up!
Posted: Wed Mar 11, 2015 11:50 am
by KAS
I did the same, well I printed everything one color the easy way. I'm going back to reprint certain parts for accent and tryout the harder gear set.
I still have to source the metal parts and build it.
Re: Fudged Up!
Posted: Wed Mar 11, 2015 1:08 pm
by PartDaddy
Sorry Prozac, didn't mean to hi-jack your post (hehe)
I'm taking the easy way out first. Then the mechanical engineer in me will print the planetary gear set once everything runs smooth. The MAX behind my desk was buzzing through these files in December while I was working on Eris molds. Sorry, I don't have the hands on it in this photo. I used steel pins lying around the shop for axles. Right now, it runs 30 seconds and hangs because of some first layer squishing on a few gears. We've been super busy at the shop, so it's been an on-off project with my son in the evenings.

- mechanical clock print by partdaddy thing 328569
Re: Fudged Up!
Posted: Wed Mar 11, 2015 1:31 pm
by Khalid Khattak
wow..Solidworks2015 in screenshots

Re: Fudged Up!
Posted: Thu Mar 12, 2015 9:45 am
by geneb
Khalid, it gets better. When starting up SolidWorks 2015, you can see the Orion show up as one of the splash screen images.
g.
Re: Fudged Up!
Posted: Thu Mar 12, 2015 9:52 am
by JFettig
Khalid Khattak wrote:wow..Solidworks2015 in screenshots

When you pay for software they give you the latest version

Re: Fudged Up!
Posted: Thu Mar 12, 2015 4:35 pm
by geneb
JFettig wrote:When you pay for software they give you the latest version

What witchcraft is this?!
g.